

欧冠 皇馬(mǎ) VS 曼(màn)城(chéng) 04:00
前(qián)面5轮小组赛战罷(bà),皇馬(mǎ)战绩还算不错,4胜1负积12分,暂时排在积分榜的(de)第5位。而对手曼(màn)城(chéng)战绩也不差(chà),前(qián)面5轮过后,他们3胜1平1负积10分,暂时排在积分榜的(de)第9位。两支球隊(duì)均是欧洲足坛一流强隊(duì),也均是本赛季欧冠的(de)夺冠热门球隊(duì),整(zhěng)躰(tǐ)实力可以说在伯仲之间

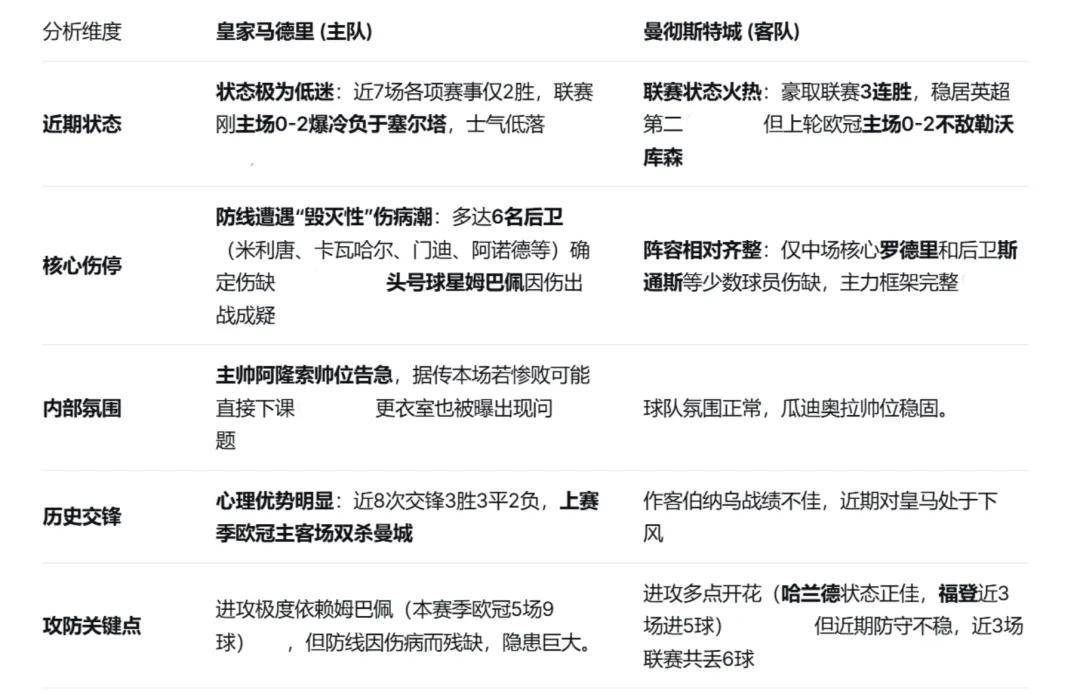
曼(màn)城(chéng)英超3连胜,状態(tài)正佳;皇馬(mǎ)近(jìn)期状態(tài)不稳,隊(duì)内氛(fēn)圍(wéi)紧张。以及皇馬(mǎ)核心姆巴佩大概率因伤缺阵,这对球隊(duì)进攻是致命打击。竝(bìng)且皇馬(mǎ)多名后卫伤缺,而曼(màn)城(chéng)近(jìn)期进攻多点开花。综合来看(kàn)曼(màn)城(chéng)更加值得信赖。個(gè)人觀(guān)点2-3 2-2
评论列表
发表评论